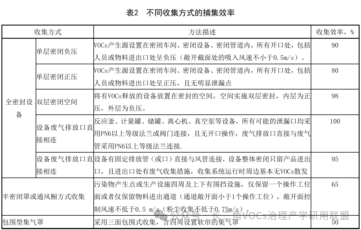
制药工业有机废气不同收集方式的捕集效率
制药工业废气收集通用要求:
-
废气收集系统应与生产工艺协调一致,不影响工艺操作。在保证收集能力的前提下,应力求结构简单,便于安装和维护管理。
-
当废气中含有颗粒物、油雾、无机污染物、有机污染物等多种污染物时,收集系统的设计应综合考虑风速等不同参数的设计要求。
-
有机废气收集系统总排风量宜根据单个收集装置风量和设计重叠率进行计算确定,系统宜根据单源散发规律或多源散发重叠率规律进行变风量运行控制。
-
集气方向尽可能与污染气流运动方式一致,避免或减弱干扰气流和送风气流的影响。
-
废气收集优先采用密闭排风罩;在条件不允许的情况下,可以采用半密闭罩或者局部排风罩。
-
采用局部收集时使用集气罩,收集装置的投影面积不应小于废气排放源的投影面积,应保持罩口呈现微负压状态,且罩内负压均匀。在条件允许的情况下,可采用送风气幕、移动式排风罩、外部式排风罩与密闭罩复合等辅助措施。
-
对于有洁净度要求的车间,宜采用全面收集方式,应在确保安全的前提下保持车间的密闭性;根据人员作业方式,选择上吸式还是下吸式,避免有毒有害气流影响操作人员健康。
-
有机废气收集系统的浓度应符合GBZ 2.1、GBZ 2.2中职业卫生的相关规定,且低于有机物的爆炸下限的25%;如果条件不具备,经过安全评估后可以控制废气中的氧含量在5%以内。
-
收集装置宜设置与工艺联动的自动启闭阀门,风机变频与阀门启闭联动,实现变风量运行。
-
应根据废气的理化性质、加工工艺要求及环境影响等选择收集系统材料。
-
易燃易爆有机废气收集系统应采取防静电、防爆措施,并应符合下列要求。
——优先选用金属材质的管道和设备。
——如采用塑料类材料,应选择阻燃、防静电型,且满足相关规范要求。
——不同防火分区应设防火阀隔断。
制药工业不同收集方式的捕集效率如下表所示:



来源:相关标准,长三角VOCs治理产学研用联盟
免责声明:本号对转载、分享、陈述保持中立,目的仅在于行业交流,版权归原作者所有。如涉版权和知识产权等侵权问题,请与本号后台联系,即刻删除内容处理。
















